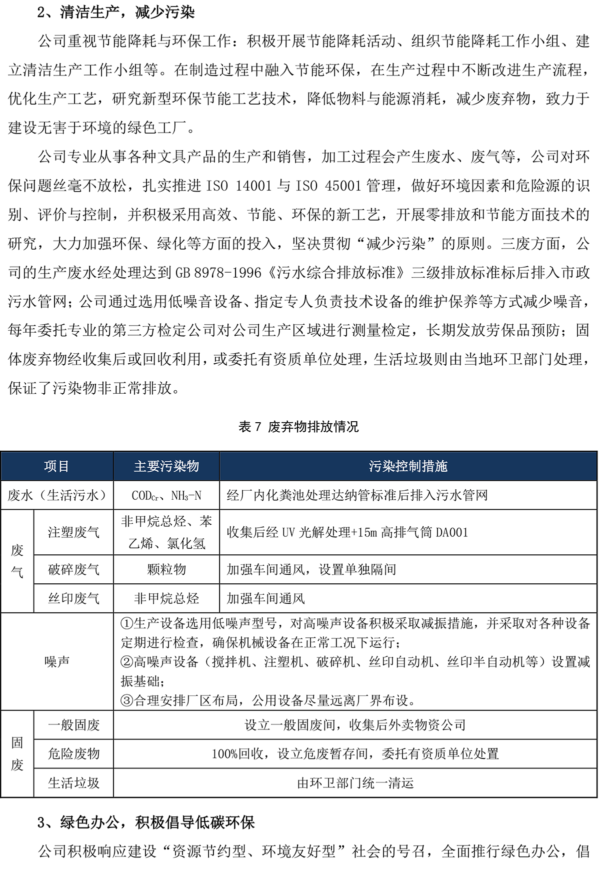
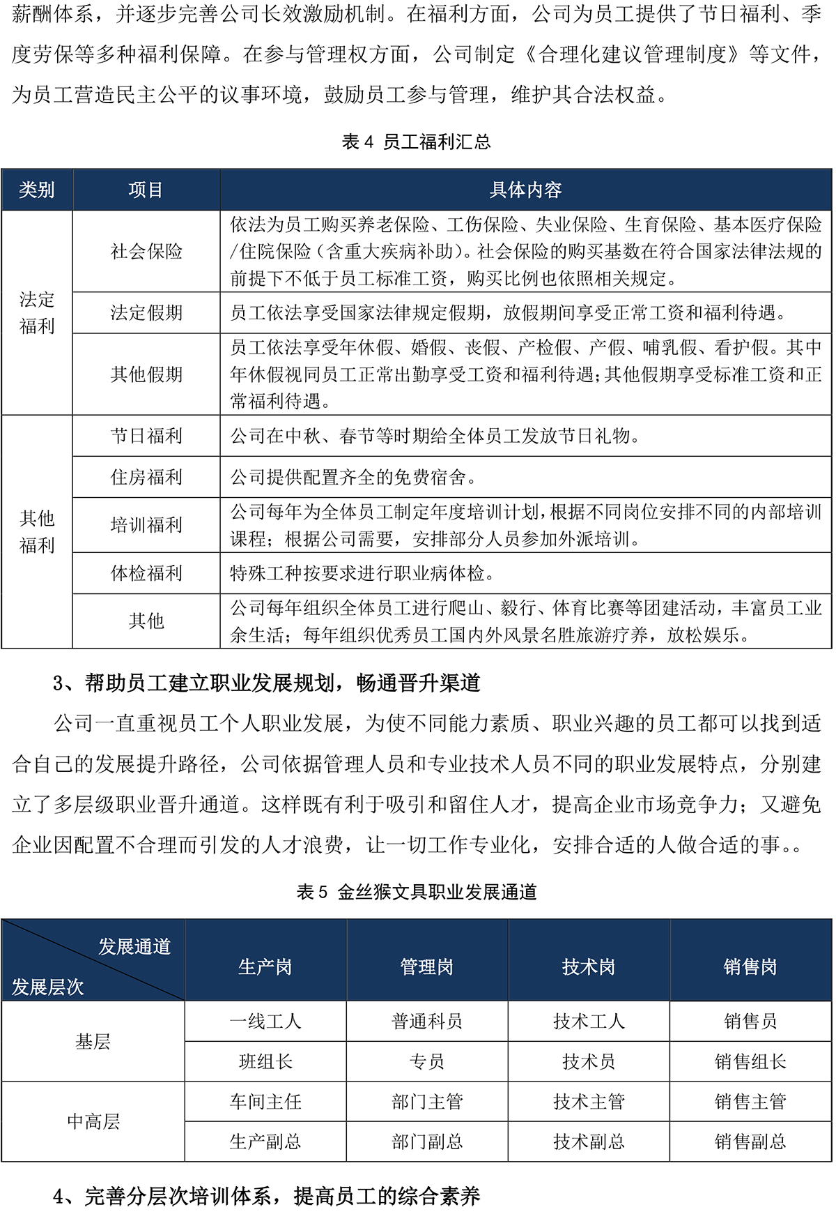
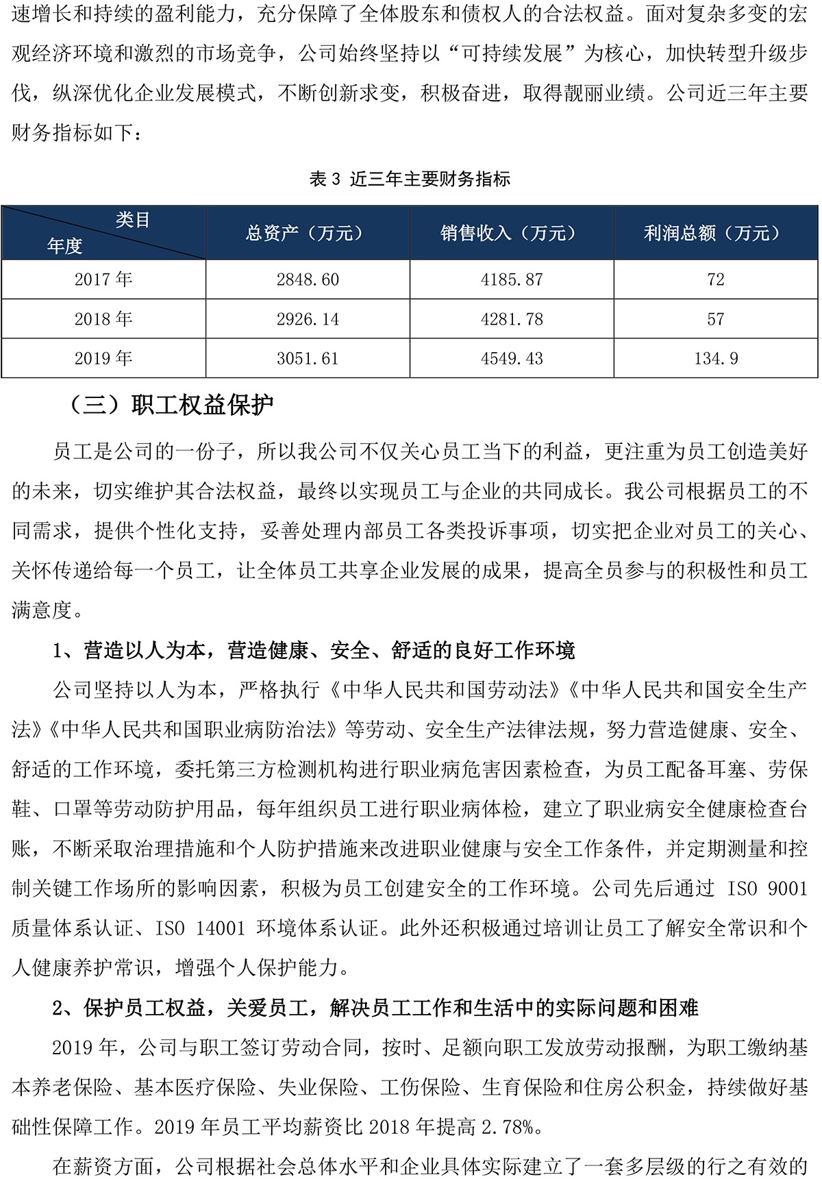
Toggle navigation
首页
关于我们
企业简介
企业文化
荣誉资质
联系我们
产品中心
胶水系列
仪尺系列
绘图仪器
绘图模板
绘图用笔
便签纸/印台
调色用具
二针二钉
票夹系列
板夹系列
美工刀
网状系列
公司风貌
新闻资讯
联系我们
cn
en
新闻资讯
社会责任报告
添加时间:2022-04-12 15:31:22 来源:浙江金丝猴文具有限公司 点击量:z
上一个:
no
下一个:
质量诚信报告
同类信息
质量诚信报告
质量诚信报告
制氧机
|
机房空调
|
合创科技
|
精密空调
|